The Journal of
the Korean Journal of Metals and Materials

The Journal of
the Korean Journal of Metals and Materials

Monthly
  • pISSN : 1738-8228
  • eISSN : 2288-8241

Editorial Office


  1. 전북대학교 공과대학 사회맞춤형 산학협력선도대학육성사업단 (Leaders in INdustry-university Cooperation, College of Engineering, Chonbuk National University, Jeonju 54896, Republic of Korea)
  2. 전북대학교 공과대학 신소재공학부 (Division of Advanced Materials Engineering, College of Engineering, Chonbuk National University, Jeonju 54896, Republic of Korea)
  3. 전북대학교 공과대학 신소재개발연구센터 (Research Center of Advanced Materials Development, College of Engineering, Chonbuk National University, Jeonju 54896, Republic of Korea)



electroplating, organic additive, mechanical properties, microstructural evolution

1. 서 론

전해 동박은 전기저항이 낮고, 우수한 열전도성을 가지고 있으며, 대량생산이 가능하기에 비용 측면에서 경제적인 장점으로 인하여 산업전반에 걸쳐 많이 사용되고 있다 [1-3]. 또한 전해 동박은 최첨단 산업인 하이브리드 전기자동차(HEV), IT, 지능형 로봇산업, 친환경 에너지 산업 등의 핵심 부품인 이차전지용 음극소재로 각광받고 있다 [4].

최근 노트북, 휴대폰, LCD 등과 같은 여러 가지 전자제품에 사용되는 인쇄회로기판(printed circuit board, PCB)은 경량화 및 고기능화와 함께 부가가치가 높은 유연한 연성인쇄회로기판(flexible printed circuit board, FPCB) 소재로 변화하고 있다 [5]. 또한 전해동박은 반도체 구리배선을 비롯하여 COF(chip on film) 및 FCCL(flexible copper clad laminate)등의 다양한 제품에 활용되고 있다. 전기도금 공정은 도금액의 온도, 전류밀도, 전류파형, 교반조건 등의 다양한 공정변수가 있으며, 사용목적에 따라 유기 첨가제를 통해 도금박막의 특성을 제어하는 것이 가능하다 [6].

전해동박의 내부응력, 결정립 크기 및 구조, 표면형상은 소자로의 적용에 중요한 특성으로 제품의 성능 및 신뢰성에 영향을 미칠 수 있다 [7]. 현재 황산구리 도금액 기반의 전기 도금액에는 젤라틴(gelatin), 티오요소(thiourea), JGB(Janus Green B), AB(Alcian Blue), SPS(Bis(3-Sulfo-Propyl)di-Sulfide), PEG, MPSA 등 다양한 유기 첨가제와 염소이온이 전기 도금층의 표면 특성을 향상시키기 위해 이용되고 있다 [1,2,8-12]. 젤라틴과 티오요소는 구리박막의 표면 조도를 개선 및 부식 방지를 위해 사용한다고 하였다. 특히 젤라틴을 50 ppm 첨가한 경우 부식속도(CPR)를 약 96% 감소시킬 수 있다고 하였다 [13]. 또한 Kim[2]등에 의하면 40 ºC 도금온도에서 젤라틴 첨가시 구리 박막의 결정방위가 (111)면으로 성장이 감소하고 (220), (311)면 등으로 성장하는 결정립이 증가한다고 보고하였으며, 결정립의 크기가 감소되어 인장강도가 증가한다 하였다. Dow[14,15] 등은 염소이온을 유기 첨가제와 함께 첨가한 경우, 염소이온의 흡착층은 SPS, PEG, 티오요소 등의 다양한 첨가제와 복합체를 형성하여 해당 첨가제의 흡착을 돕는다 하였다. 이러한 유기첨가제는 이미 도금 산업화와 더불어 광택제, 평활제, 억제제 등으로 사용되어 왔으나, 대부분 현상적 결과를 바탕으로 경험적으로 적용되었으며 전기화학적 특성 및 기계적 특성에 대한 고찰은 상당히 제한적으로 진행된 경향이 있다.

본 연구에서는 산업현장에서 사용되고 있는 10,000 정도의 분자량을 가진 젤라틴과 염소이온에 대한 결정구조에 미치는 영향과 이로 인한 기계적 특성, 전기적 특성 그리고 표면 특성에 대하여 분석하였다.

2. 실험 방법

순수 티타늄을 가로, 세로 각각 50 mm, 120 mm의 크기로 절단한 다음 표면을 연마지를 이용하여 #600~#1200까지 순차적으로 연마한 후 초음파 세척하여 구리 전착을 위한 전극으로 사용하였다. 대전극(counter elctrode)은 이산화이리듐(IrO2)이 코딩된 불용성 양극을 사용하였으며 전극간 거리는 10 cm로 일정하게 유지하였다. 전해액은 Cu 및 H2SO4 농도는 각각 50 g/L, 100 g/L으로 제조하였고, 온도는 50 ºC(±0.5 ºC)로 막대 히터를 사용하여 일정하게 유지 하였다. 첨가제는 평활제로 HEC, 광택제로 SPS를 그리고 캐리어로 젤라틴을 사용하였으며, 유기첨가제의 흡착을 돕고 구리의 환원을 촉진하기 위하여 Cl이온을 첨가하였다. 전류밀도는 300 mA/cm2으로 설정하였으며 첨가제 농도에 대한 실험조건을 표 1에 나타내었다. 전착층의 결정구조 및 결정크기 분석을 위하여 XRD(Dmax III-A type, Rigaku Co., Japan) 및 EBSD(EDAX-TSL: S-4300se, Hitachi, Japan)을 사용하였다. 표면형상 관찰 및 비저항 측정을 위하여 각각 주사전자현미경(FESEM, SU-70, Hitachi, Japan)과 4극 탐침법(CMT-SR1000N, AIT, Korea)장치를 사용하였으며, 표면조도측정기(SV-3000M4, Mitutoyo, Japan)를 활용하여 전착층 표면 거칠기를 측정하였다. 또한 동박의 인장강도와 연신율을 측정하기 위하여 구리 전착층을 타이타늄 판으로부터 분리하여 IPC-TM-650 규격크기(12.7 mm × 100 mm)로 절단하여 인장시험기(AGX, Shimadzu, Japan)를 사용하여 측정하였다. 각각의 측정된 분석결과는 Minitab 통계프로그램을 사용하여 실험조건간 유의차 분석을 실시하였다.

3. 결과 및 고찰

그림 1은 9가지 조건으로 도금된 전착층을 30도 기울여 표면을 관찰한 결과이다. 먼저 첨가제를 개별적으로 첨가하여 첨가제 농도별 변화를 관찰하였으며, 이러한 결과와 본 저자의 기존 연구 결과를 기반으로 평활제 및 광택제를 포함한 조건과의 비교를 하고자 한다. 첨가제를 첨가하지 않은 (a)군 대비 젤라틴을 첨가한 (b)~(d) 조건의 표면에서 구형 형태의 결정 형상을 보이고 있으며 젤라틴 첨가량이 증가하면서 큰 결정표면에 작은 구형 결정들이 증가되고 있다. Stantke [16]에 따르면 젤라틴은 음극표면에서 표면에너지가 높은 곳에서 흡착되게 된다 하였고 이러한 영역으로는 edge, nodule 그리고 needle를 들수 있다. 극성을 띄고 있는 젤라틴은 이곳에서 isolating layer를 형성하여 표면에너지를 감소시킨다. 따라서 needle이 성장하는 것을 방지하게 된다. 젤라틴의 이러한 역할로 표면의 결정이 구형 형태를 나타내며 표면의 큰 구형 결정주위로 작은 구형의 결정들이 형성되는 것을 관찰할 수 있다. 염소이온을 첨가한 (e)~(h) 조건에서는 무첨가군 대비 표면에 각뿔형상이 두드러지게 나타나고 있다. 평활제, 광택제, 캐리어 및 염소이온을 첨가한 (i)군은 무첨가 대비 표면의 결정이 미세화 되었다. 표면 결정의 미세화로 인하여 표면의 거칠기가 무첨가 대비 28% 수준으로 감소하였다(그림 2). 젤라틴을 개별적으로 첨가한 (b)~(d)군의 표면조도는 유의차가 없으며(P-value: 0.427), 염소이온을 첨가한 (e)~(h)군은 유의차가 있으며 염소이온의 농도 증가와 비례하여 표면 거칠기가 증가하였다(P-value: 0.001). 전자회로 또는 이차전지의 음극재료로 활용하기 위해서는 1 μm 이하의 표면조도를 가져야 하기에 첨가제 조합을 통한 전해도금이 필요하며 (i)군은 Rz 평균값이 0.911 μm로 전자회로 배선소재로의 활용이 가능하다.

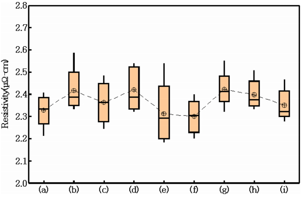
그림 3은 각 조건에서 도금된 전착층에 대한 비저항을 측정한 결과이다. 첨가제 첨가여부와 관계없이 전체적으로 일반적인 벌크의 비저항값(1.67 μΩ-cm) 보다 높은 면저항값을 보이는 것을 확인할 수 있는데 이는 표면 산란, 입계산란, 불순물, 입내결함 등으로 표현되는 잔류비저항이 원인인 것으로 알려져 있다 [17]. 각 실험조건에 대한 비저항의 유의차 검증 결과 P-value는 0.226으로 조건간 유의차가 없는 것으로 판단된다.

그림 4는 XRD분석 결과로 첨가제를 첨가하지 않은 경우 (220) 픽의 강도가 크고 (111)면 픽의 강도가 낮게 나오고 있으며, 이는 저자들의 선행연구[18,19]에서와 동일한 결과를 보이고 있다. 젤라틴을 첨가한 (b)~(d)군에서는(220) 픽이 감소하고 (111) 픽이 상대적으로 높게 형성되었고 염소이온을 첨가한 (e)~(h)군에서는 (220) 픽이 매우 강하게 나타나고 있으며, 염소이온 첨가량이 20 ppm 이하인 경우에는 (111)픽이 나타나지 않고 있다. 구리의 각 면간의 표면 에너지의 크기는 (111)면이 가장 작으며, (200), (220) 순으로 크다 하였다. 이러한 현상은 음극 표면에서의 전착시 원자들의 이동성이 큰 전착조건에서는 낮은 표면에너지를 가지는 면으로 우선 배향하며 이동성이 낮은 조건에서는 전착될 경우에는 높은 표면에너지의 면으로 우선 배향 된다 하였다 [20]. 이는 염소이온이 음극 표면에 흡착되어 Cu이온과의 반응으로 표면에서 Cu이온의 이동을 제한하였고, 이로 인하여 표면 에너지가 큰 (220)면으로 성장이 된 것으로 판단된다. 반면 젤라틴을 첨가한 경우 그림 1에서 설명한 것과 같이 젤라틴이 표면에너지가 높은 곳에 먼저 흡착되어 Cu이온이 표면에서 활발하게 이동된다. 이로 인하여 표면 고르게 미세결정이 형성되어 결정립의 크기가 작고, 표면에너지가 낮은 결정구조를 갖게 된다고 생각된다.

그림 5는 Yoshimura [21,22] 등이 제안한 orientation index(M) 분석법을 적용하여 구리의 우선성장방위에 대하여 분석하였다. 우선성장 방위는 무첨가 (a)군 및 Cl이온을 첨가한 (e)~(h)군은 (220)면으로 우선 성장을 하였으며, 젤라틴을 첨가한 (b)~(d)군은 (111)면으로 우선성장한 결과를 볼 수 있다. 또한 M값의 전체를 100%로 환산하여 해당 집합조직의 분율을 계산하면, 무첨가 (a)군은 (220)이 91.6% 가장 높고 (311)이 6.0% 이하이다. 젤라틴을 첨가한 경우 (111)이 30.0~35.0% 분율을 보이고 (311), (220)이 23.0~25.0%의 분율을 보이고 있다. 그러나 염소이온을 첨가한 경우 (220)면이 96.0~99.5% 분율로 다른 결정방위로의 성장이 매우 제한적이다. 첨가제를 복합적으로 첨가한 (i)군은 (200)면이 47.0%, (111) 및 (220)면이 각각 21.3%, 21.1% 그리고 (311)면이 10.6%로 다양한 집합조직으로 형성되어 있음을 확인할 수 있었다. 이러한 결과는 전착층 단면을 EBSD분석한 결과(그림 6)에서 명확하게 확인 할수 있다. 첨가제를 첨가하지 않은 (a)군과 염소이온을 첨가한 (f), (h)군은 결정이 표면에 수직 방향으로 길게 성장되어 있음을 확인할 수 있다. 또한 젤라틴을 첨가한 (b), (d)군은 결정이 미세화 되었고, 다양한 방위로의 결정이 성장되어 있음을 확인할 수 있다. 복합적으로 첨가제를 첨가한 (i)군을 결정립의 크기가 균일하며 다양한 방위로의 결정성장이 확인되고 있다. 이러한 결정립의 크기 변화와 결정방위는 기계적 특성에 영향을 미칠 것으로 판단되며, 뒤에서 설명하도록 하겠다.

그림 78은 전착층을 인장시험을 통하여 인장강도 및 연신율을 측정한 결과이다. 젤라틴을 60 ppm이하로 첨가한 경우 인장강도는 증가하였으며, 이는 결정립 크기의 감소로 인한 결과로 판단된다. 또한 젤라틴 첨가량이 증가하면서 인장강도 및 연신율이 감소하고 있으며 이러한 결과는 젤라틴 첨가로 인하여 (111)면으로 우선 성장하려는 경향 증가와 전착층 내에 젤라틴이 잔존하여 일어나는 현상으로 판단된다. 염소이온을 첨가한 경우 결정립의 조대화로 인하여 인장강도 감소와 역으로 연신율 증가 현상이 관측되고 있다. 그러나 염소이온의 첨가량 증가 시 오히려 연신율이 감소하고 있어 적정 농도를 첨가하는 것이 필요하다(P-value: 0.012). 첨가제를 개별적으로 첨가한 경우 결정의 성장방위에 대한 영향 보다는 결정립 크기에 의한 Hall-petch 효과가 인장강도에 더 큰 영향을 미치는 것으로 판단된다. 복합적으로 첨가제를 투입한 (i)군은 인장강도는 무첨가 군 대비 감소하였으나, 연신율이 34.1% 향상되었다.

4. 결 론

전해도금 공정에서 사용되는 젤라틴과 염소이온의 첨가량을 조정하여 첨가하였고 이로 인한 결정조직 및 기계적 특성에 대하여 분석하였다. 젤라틴을 첨가한 경우 표면에너지가 높은 표면에 먼저 흡착되어 표면에서의 Cu이온의 이동을 활발하게 하여 전착층 표면에 구형 형태의 결정이 형성되었다. 또한 젤라틴 첨가로 인한 Cu이온의 원활한 이동은 표면에너지가 낮은 (111)면으로 결정들이 우선 성장하려는 경향 및 결정립 크기의 미세화를 야기 시켰다. 결정립 크기의 미세화는 인장강도를 증가시키나 연신율을 감소시키는 주요 인자로 작용하였다. 일반적으로 FCC 결정구조 재료의 경우 조밀면이 (111)면으로 조직이 형성되는 경우 인장강도가 감소하나 결정립의 미세화로 인하여 Hallpetch 효과가 크게 작용하여 인장강도가 증가하였다. 염소이온을 첨가한 경우 구리이온이 음극표면에 흡착되기 전 먼저 음극에 흡착되어 구리 이온과 반응하여 표면에서 구리이온의 이동을 제한하였고 이로 인하여 표면에너지가 큰(220)면으로 성장 및 결정의 크기가 조대화되었다. 결정립 크기 증가로 인장강도는 감소되었으나 연신율이 증가하는 결과를 야기하였다. 캐리어인 젤라틴과 결정 성장을 촉진하는 염소이온의 첨가만으로는 표면이 균일하고 결정립 크기 분포가 균일한 전착층을 형성하기에는 역부족이었으며, 평활제, 광택제와의 혼합 첨가를 통하여 소재로 활용 가능한 전해 동박을 제조할 수 있었다. 또한 무첨가 조건대비 연신율은 34.1% 향상되었다.

REFERENCES

1 
Woo T. G., Korean J. Met. Mater,54, 681 (2016)Google Search
2 
Kim M. H., Cha H. R., Choi C. S., Kim J. M., Lee D. Y., Korean J. Met. Mater,48, 884 (2010)Google Search
3 
Kim S. H., Shin D. H., Choi Y. S., Kim J. G., Kim S. H., J. Kor. Inst. Met. & Mater,43, 538 (2005)Google Search
4 
Jung H. C., Kim G. H., Hong H. S., Kim D. W., J. Korean Powder Metall. Inst,17, 175 (2010)Google Search
5 
Shin D. Y., Sim C. Y., Koo B. K., Park D. Y., J. Kor. Electrochem. Soc,16, 19 (2013)Google Search
6 
Park C. M., Lee U. H., Lee H. J., Korean J. Met. Mater,54, 469 (2016)Google Search
7 
Vicenzo A., Cavallotti P. L., J. Appl. Electrochem,32, 743 (2002)Google Search
8 
Vas’ko V. A., Tabakovic I., Riemer S. C., Kief M. T., Micro. Engn,75, 71 (2004)Google Search
9 
Lee J. Y., Yim S. B., Hwang Y. J., Lee K. H., J. Kor. Inst. Surf. Eng,43, 289 (2010)Google Search
10 
Leung T. Y. B., Kang M., Corry B. F., Gewirth A. A., J. Electrochem. Soc,147, 3326 (2000)Google Search
11 
Song Y. J., Sea J. H., Lee Y. S., Rha S. K., Kor. J. Mater. Res,19, 344 (2009)Google Search
12 
Lee C. H., Lee S. C., Kim J. J., Electrochim. Acta,50, 3563 (2005)Google Search
13 
Kim M. H., Cha H. R., Choi C. S., Kim H. S., Lee D. Y., Korean J. Met. Mater,48, 757 (2010)Google Search
14 
Dow W. P., Huang H. S., Yen M. Y., Chen H. H., J. Electrochem. Soc,152, C77 (2005)Google Search
15 
Kim H. C., Kim M. J., Choe S., Lim T., Park K. J., Kim K. H., Ahn S. H., Kim S. K., Kim J. J., J. Electrochem. Soc,161, D749 (2014)Google Search
16 
Stantke P., JOM,54, 19 (2002)Google Search
17 
Lee H. S., Kim H. S., Lee C. M., J. Kor. Inst. Met. & Mater,39, 920 (2001)Google Search
18 
Woo T. G., Park I. S., Jung K. H., Son K. S., Song R., Lee M. H., Hwang Y. K., Seol K. W., Korean J. Met. Mater,50, 237 (2012)Google Search
19 
Woo T. G., Park I. S., Park E. K., Lee M. H., Seol K. W., J. Kor. Inst. Met. & Mater,45, 628 (2007)Google Search
20 
Gittis A., Dobrev D., Thin solid Films,130, 335 (1985)Google Search
21 
Yoshimura S., Yoshihara S., Shirakashi T., Sato E., Electrochim. Acta,39, 589 (1994)Google Search
22 
Ibanez A., Fatas E., Surf. Coat. Tech,191, 7 (2005)Google Search

Figures and Tables

Fig. 1.

SEM micrographs of 60 µm thickness copper foil plating tilted by 30° at the various concentration of additives: (a) is no additives, (b)~(d) are of Cu with gelatin. (e)~(h) are of Cu with Cl ion. (i) is of Cu with mixed additives.

../../Resources/kim/KJMM.2018.56/kjmm-2018-56-7-518f1.jpg
Fig. 2.

Surface roughness of 60 µm thickness copper foil plating at the various concentration of additives.

../../Resources/kim/KJMM.2018.56/kjmm-2018-56-7-518f2.jpg
Fig. 3.

Resistivity of 60 µm thickness copper foil plating at the various concentration of additives.

../../Resources/kim/KJMM.2018.56/kjmm-2018-56-7-518f3.jpg
Fig. 4.

XRD analysis of of 60 µm thickness copper foil plating at the various concentration of additives.

../../Resources/kim/KJMM.2018.56/kjmm-2018-56-7-518f4.jpg
Fig. 5.

Orientation index (M) of of 60 µm thickness copper foil plating at the various concentration of additives.

../../Resources/kim/KJMM.2018.56/kjmm-2018-56-7-518f5.jpg
Fig. 6.

EBSD orientation mapping of 60 µm thickness copper foil plating at the various concentration of additives.

../../Resources/kim/KJMM.2018.56/kjmm-2018-56-7-518f6.jpg
Fig. 7.

Tensile strength of 60 µm thickness copper foil plating at the various concentration of additives.

../../Resources/kim/KJMM.2018.56/kjmm-2018-56-7-518f7.jpg
Fig. 8.

Elongation of 60 µm thickness copper foil platingat the various concentration of additives.

../../Resources/kim/KJMM.2018.56/kjmm-2018-56-7-518f8.jpg
Table 1.

Copper plating condition.

HEC (ppm) SPS (ppm) Gelatin (ppm) Cl- ion
(a) 0 0 0 0
(b) 0 0 30 0
(c) 0 0 60 0
(d) 0 0 100 0
(e) 0 0 0 10
(f) 0 0 0 20
(g) 0 0 0 60
(h) 0 0 0 100
(i) 100 10 100 20